李嘉诚、何鸿燊家族领投这家造车新势力 A股朋友圈达33家公司!
威马汽车近日宣布,预计获得约5亿美元的新一轮融资。
其中,超过3亿美元的D1轮融资,由电讯盈科、信德集团两家港股公司领投,参投方包括广发信德投资管理有限公司(下称“广发信德”)旗下美元投资机构等。

此外,威马汽车作为国内头部造车新势力之一,此次融资再次令外界关注其IPO进程,而其A股朋友圈已达33家公司。
李嘉诚、何鸿燊家族旗下公司领投
探究D1轮融资领投方可见,电讯盈科的前身,是李泽楷在1993年10月创立的投资公司盈科拓展,此前曾投资腾讯等互联网企业。
目前,电讯盈科的实控人为李泽楷,该公司被认为是李嘉诚家族的重要产业之一。
而信德集团是何鸿燊家族的旗下公司,目前控制运营一部分何鸿燊家族的地产、航运、航空、酒店等业务。

信德集团认为,本次收购事项及换股为公司提供了宝贵的投资机会,让公司能够重新调配及集中对威马汽车的投资,捕捉中国新能源汽车行业的潜在增长,从而有望为公司实现正面财务回报。
值得注意的是,本次投资的参投方广发信德,系广发证券全资子公司,但是广发信德对此不予置评。

威马汽车介绍,除了D1轮融资外,公司将与其他国际知名美元投资机构签署D2轮融资协议。
而本轮融资资金,将用于无人驾驶及其他智能化技术和产品研发,销售和服务渠道拓展等,为公司无人驾驶的持续研发带来关键支撑,进一步确立公司在智能科技与产业布局方面的领先优势。
估值仍有争议
虽然此轮融资没有披露具体估值,但第三方机构有相关排行预测,姑且一看。
2020年12月,由青岛市人民政府与中国人民大学中国民营企业研究中心主办的“2020全球独角兽企业500强大会”发布《全球独角兽企业500强发展报告 (2020)》显示,威马汽车的位列总榜第67名,估值58.57亿美元。
另据披露,2021年1月,上海证监局官网发布中信建投的辅导工作总结报告显示,中水致远资产评估有限公司于2020年8月12日出具了《资产评估报告》,确认在评估基准日2020年6月30日,威马汽车运营主体威马智慧出行科技(上海)股份有限公司的净资产账面价值为34.02亿元人民币,评估值为244.3亿元人民币,评估增值210.28亿元人民币,增值率618.14%。
总结来看,当前多家第三方机构对威马汽车的估值,集中在250亿元人民币至410亿元人民币。
对比业内同行,现在蔚来的市值553亿美元左右、小鹏汽车市值307亿美元左右、理想汽车市值283亿美元左右。
威马汽车方面回应称,至于新一轮融资后的估值溢价,要等完成融资后等待第三方机构测算。
前三季度销量已超去年全年
IPO再受关注
威马汽车自2015年创立之初,便制定了明确的发展“三步走”战略:第一步,做智能电动汽车的普及者;第二步,成为数据驱动的智能硬件公司;第三步,成长为智慧出行新生态的服务商。

威马汽车创始人兼CEO沈晖表示,本轮投资是过去12个月中,国际资本市场对中国本土新势力纯电动整车企业的最大金额私募股权投资,将对公司在无人驾驶领域持续研发带来关键性支撑,进一步确立公司在智能科技与产业布局方面的领先优势。
威马汽车官方数据显示,今年9月,威马汽车销量5005辆,三季度销量13378辆,创单季销量历史新高;前9个月累计销量29043辆,超过去年全年销量的22495辆。自成立以来,威马汽车在中国200多个城市累计交付超过7万辆新车。沈晖进一步表示:“10月中旬,威马(汽车)将发布最新款的轿车型,进一步展示最新的研发及应用成果。”
而在资本运作方面,随着蔚来、小鹏汽车、理想汽车等头部造车新势力相继上市,威马汽车的IPO进程备受关注。
今年1月,上海证监局官网发布中信建投的辅导工作总结报告显示,威马汽车的运营主体公司威马智慧出行科技(上海)股份有限公司(下称“威马智慧出行”)计划在科创板上市。

此外,9月份有媒体报道称,威马汽车正对股权架构进行调整,或将于Q4进行新一轮融资,为境外上市做准备。天眼查显示,威马智慧出行的注册资本由12.09亿元减少至6.89亿元,减幅达42.99%。
彼时,威马汽车官方回应:“本次注册资本变化,是公司基于战略需要与自身业务实际发展需求作出的正常调整。”
如今,威马汽车在10月初官宣获得电讯盈科、信德集团领投的新一轮融资,印证了此前寻求融资的消息,而威马汽车是否在谋求境外IPO仍待验证。
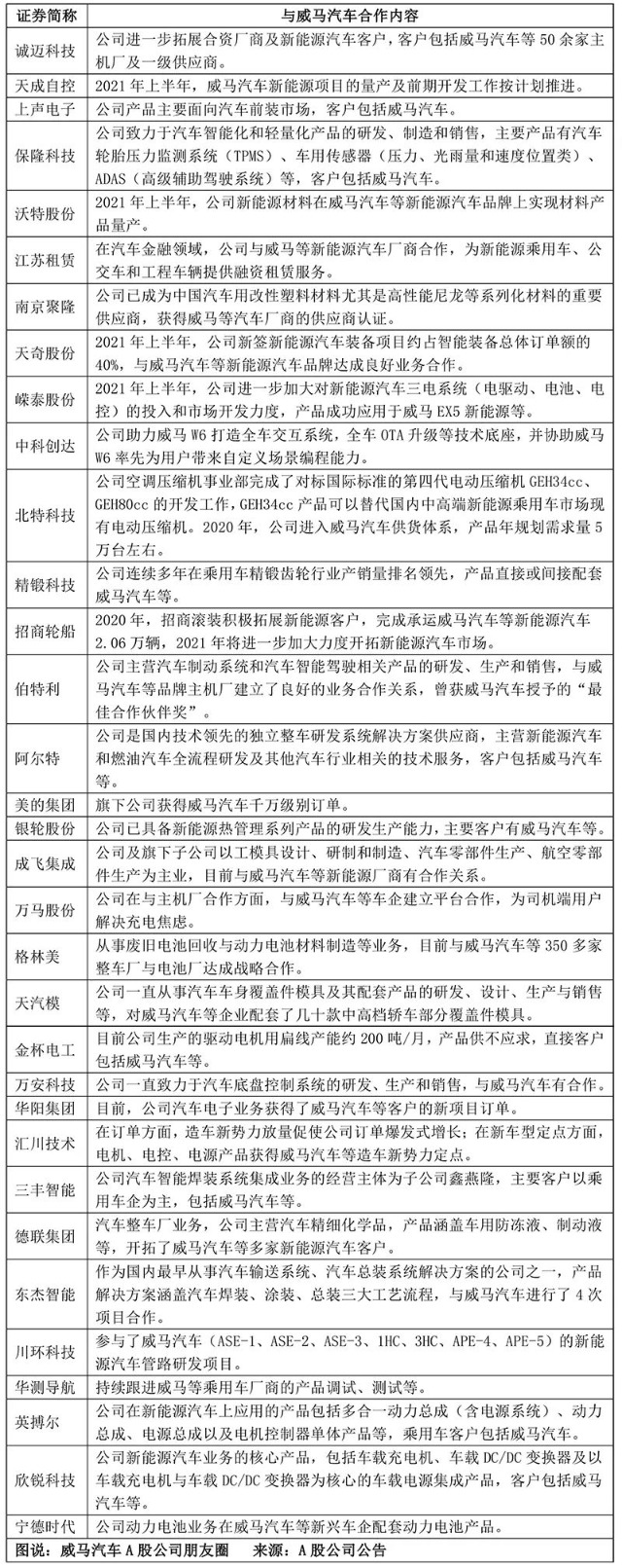
A股朋友圈已达33家公司
从产业链的角度来看,威马汽车A股朋友圈已达33家公司。
新能源汽车有三大核心部件:电池总成,指电池和电池管理系统;电机总成,指电动机和电动机控制器;高压电控总成,包含车载充电机、车载DC/DC变换器、车载加热器、电动压缩机、无线充电模块和其他高压部件,主要部件是车载充电机和车载DC/DC变换器。

从电池总成来看,宁德时代是威马汽车的电池供应商。2020年5月,宁德时代公告称,公司拥有业内最广泛的客户基础,深耕动力电池产业,在国内市场为威马汽车等新兴车企配套动力电池产品。
而汇川技术表示,公司已成为我国新能源汽车电机控制器的领军企业。在新能源汽车定点方面,汇川技术的电机、电控、电源产品获得威马汽车等造车新势力定点。
嵘泰股份公告称,公司2021年进一步加大对新能源汽车三电系统(电驱动、电池、电控)的投入和市场开发力度,产品成功应用于威马EX5新能源等。
欣锐科技的新能源汽车业务核心产品,包括车载充电机、车载DC/DC变换器及以车载充电机与车载DC/DC变换器为核心的车载电源集成产品,客户包括威马汽车。
此外,由于新能源汽车的产业链较长,非核心部件的产业也被带动。比如,南京聚隆已成为中国汽车用改性塑料材料尤其是高性能尼龙等系列化材料的重要供应商,已经获得威马汽车的供应商认证。而江苏租赁在汽车金融领域,与威马汽车等新能源汽车厂商合作,为新能源乘用车、公交车和工程车辆提供融资租赁服务。





